新肇庆网www.newzqw.com

热图推荐

[通知公告] 家长注意!端州区2026年公办小学一年级招生方法来了

[复制链接]

昨天 12:13 13 0

外地人啊金 发表于 昨天 12:13 |阅读模式

外地人啊金 楼主

昨天 12:13







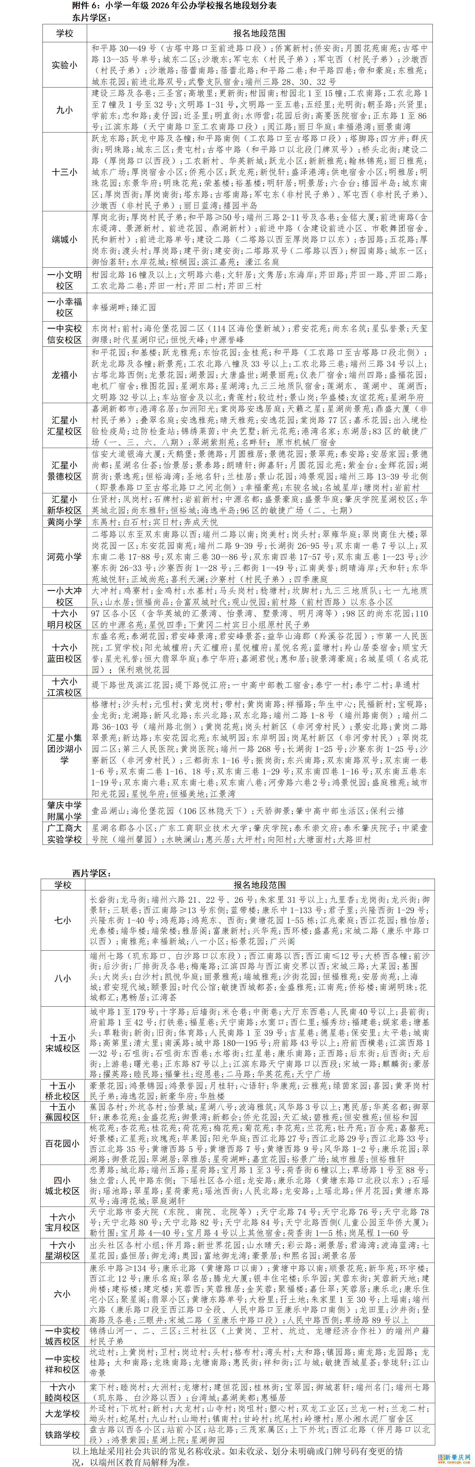
3月27日,端州区发布2026年公办学校小学一年级报名办法。

报名对象:年满六周岁(2020年8月31日及此前出生),未入读过小学一年级的适龄儿童。

报名方式:除部分符合政策照顾人员之外,报名采用线上方式(进入微信小程序“粤省事”-“办事”-“教育”),不设现场报名,不收取任何纸质材料。

01

端州户籍儿童

在4月1日前(不含4月1日)取得端州户籍的儿童,安排在4月8日至11日报名。4月1日前确认有关户籍和房产信息,之后变更者一律不作为报名依据。端州户籍儿童可以选择以下几种情况作为报名地段依据:


aec84baeb0acbc94b0f7f29d9109dff4.png


02

符合政策性照顾人员子女

教育优待政策所规定的人员(如现役军人、消防救援人员等)的子女报名时间为4月20日前。

03

具有积分资格的非端州户籍儿童

在端州户籍儿童、政策性照顾人员子女两类录取通知发放完毕后,视公办学校学位空余情况而定。将定于5月7日至10日,家长可通过微信小程序“粤省事”线上申请。

其他详细信息,请点击右方链接查看
d0dc294b210e9f0eb497921f51be4bae.png
14421bc6cd5eef97ab2a10a5a4930262.png
b1a3889650402f309305343d98cdd63a.png
9c28d6d66ab6f3e1e0af9103fe1299a5.png
16ae8940c6618866301033c0e8134253.png
69815ed45c2c1bdaf113c264344cd0e1.png
回复

使用道具 举报

发表回复

您需要登录后才可以回帖 登录 | 立即注册

返回列表 本版积分规则

:
注册会员
:
55863566@qq.com
:
未填写
:
未填写
:
未填写

主题24

帖子24

积分124

图文推荐

  • 发布新帖

  • 在线客服

  • 微信

  • 客户端

  • 返回顶部