新肇庆网www.newzqw.com

热图推荐

[政策信息] 总投资319亿!有望途径封开!广东又一条设计时速160公里...

[复制链接]

前天 15:18 27 0

腾飞肇庆 发表于 前天 15:18 |阅读模式

腾飞肇庆 楼主

前天 15:18



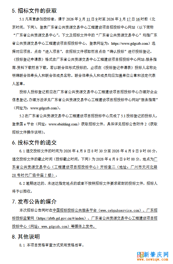
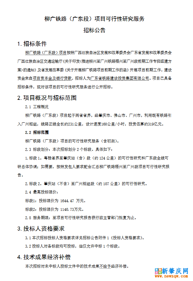
2026年3月10日,柳广铁路(广东段)项目可行性研究服务招标。1.招标条件柳广铁路(广东段)项目按照广西壮族自治区发展和改革委员会广东省发展和改革委员会广西壮族自治区交通运输厅《关于印发<推进柳州至广州铁路梧州至广州段前期工作专班组建方案>的通知》及省发展改革委《关于开展柳广铁路项目前期工作的函》开展项目前期工作,建设资金来自项目资本金及银行贷款,招标人为广东省铁路建设投资集团有限公司。项目已具备招标条件,现对该项目的可行性研究服务进行公开招标。2.项目概况与招标范围2.1工程概况柳广铁路(广东段)项目起于两省省界,经肇庆市、佛山市、广州市,利用既有铁路引入广州枢纽,线路正线全长约231公里,设计速度160公里/小时,投资估算约319亿元。2.2 招标范围柳广铁路(广东段)项目的可行性研究服务(含初测)。2.3 标段划分:本次招标划分2个标段。具体如下:1.标段1。粤桂省界至肇庆站(含)段(约124公里)的可行性研究和广东段全线可研总体协调;如需要,按照发包人要求配合汇总柳广铁路梧州至广州段项目可行性研究报告。2.标段2。肇庆站(不含)至广州枢纽段(约107公里)的可行性研究。2.4最高投标限价:标段1:投标限价为 1644.47 万元。标段2:投标限价为 1140.73万元。2.5服务期限:至项目可行性研究报告获行政主管部门批复为止。

45b8c7b92ac02753cab28ae8df0c2a08.png


47d9e8b7211795015023744c5e245918.png


4350dc822357a993bbdc30fae15bb98b.png


a1bbdfbe204ee5ced265b3ac6f926b42.png



回复

使用道具 举报

发表回复

您需要登录后才可以回帖 登录 | 立即注册

返回列表 本版积分规则

:
中级会员
:
3453452353452@qq.com
:
未填写
:
未填写
:
未填写

主题53

帖子53

积分259

图文推荐

  • 发布新帖

  • 在线客服

  • 微信

  • 客户端

  • 返回顶部