新肇庆网www.newzqw.com

热图推荐

[通知公告] 11月3号起,关于怀集县城区公共停车位新增收费路段的公...

[复制链接]

2025-10-29 20:56:30 2040 0

小明 发表于 2025-10-29 20:56:30 |阅读模式

小明 楼主

2025-10-29 20:56:30



《关于怀集县城区公共停车位新增收费路段的公示公告》

     为规范停车管理,提高公共停车资源使用效率,根据《中华人民共和国道路交通安全法》《关于进一步完善机动车停放服务收费政策的指导意见》等规定,现就怀集县中心城区道路新增路段收费运营事项公示如下:

一、收费依据      《关于印发〈怀集县机动车停放服务收费标准方案〉的通知》(怀发改〔2023〕16号)。

二、实施主体      怀集县锦泊智慧停车管理有限公司,该公司属于怀集县威州建设投资开发集团有限公司全资二级子公司,为怀集县县属国有企业。怀集易泊智能停车管理有限公司为停车收费运营管理单位。

三、新增道路机动车停车位收费安排

1开始收费时间2025年11月3日早上08:00点起

2新增收费路段

81a8aae0cab1ecc229bd903730e91cf5.png

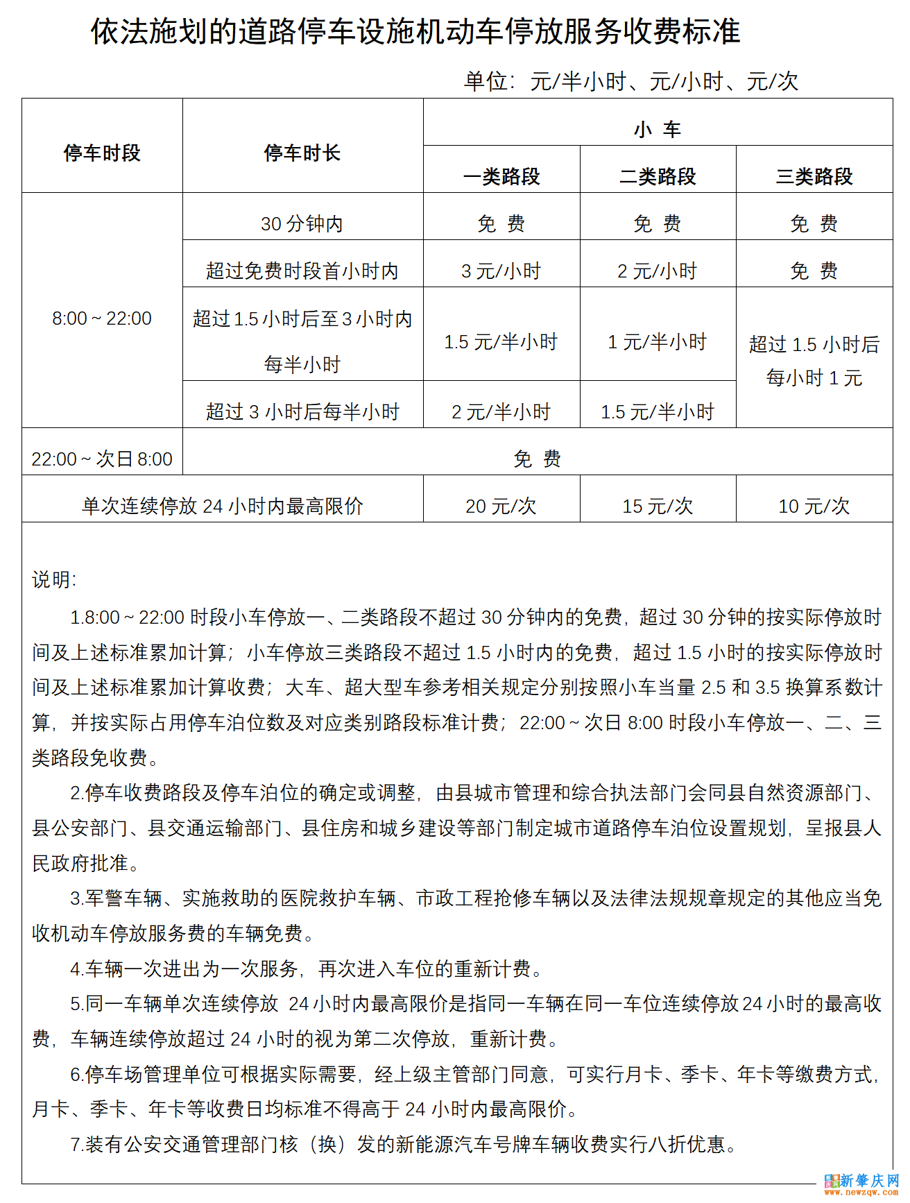
3新增路段收费标准

f87d9ec9764767c6ed6055e1d7c710ca.png

新增收费路段示意图:


3c526a0d5db76ed90ba00d69de490916.jpg


ea55cf2d3b021556ec95ebbc7bdebfc9.gif
6672f369f4d8e8415f3b2c6ad909fd80.png
37a7357249dfd069abffc7e39c748d9e.jpg
回复

使用道具 举报

发表回复

您需要登录后才可以回帖 登录 | 立即注册

返回列表 本版积分规则

最佳新人NEW 话题之王NEW 旺旺专属NEW 活跃会员NEW 大神认证NEW 灌水之王NEW 我是帅哥NEW 我是美女NEW 在线之王NEW 金马甲NEW 精辟大神NEW 小可爱NEW 海贼迷NEW 火影迷NEW 自闭勋章NEW 荣誉勋章NEW
:
高级会员
:
286914490@qq.com
:
未填写
:
未填写
:
未填写

主题20

帖子21

积分758

图文推荐

  • 发布新帖

  • 在线客服

  • 微信

  • 客户端

  • 返回顶部